Estrutura
por Interlegis
—
publicado
20/01/2022 15h50,
última modificação
16/01/2026 12h29
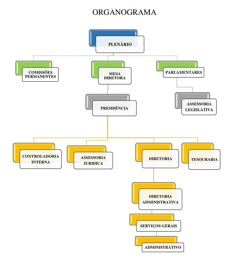
Informações sobre a estrutura organizacional da Casa Legislativa, tais como, organograma, setores, chefias e responsáveis com fotos e seus respectivos contatos.
